作者简介:
地瓜蛋,自媒体作者,长期从事足球赛事研判,实战经验丰富;2022年在卡塔尔举办的国际足联世界杯比赛中,冷门命中率高达八成;2024年欧洲杯,创出24连中记录;而今荣幸入驻捷报网,希望与朋友们共同学习和进步。
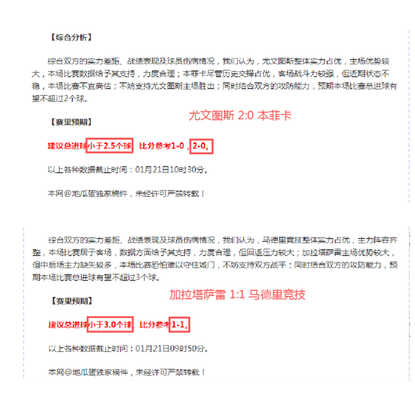
【赛事回顾】昨天中两场比分!

欧罗巴杯 01-23 01:45 搏洛尼亚 VS 凯尔特人
欧洲足联欧洲联赛,简称欧联杯、欧洲联赛或欧罗巴联赛,是欧足联创办的由欧洲俱乐部参与角逐的淘汰制赛事,在欧洲洲际级别比赛中重要性仅次于欧洲冠军联赛,每年举办一届。
截至2025年,塞维利亚以7次冠军,位列欧洲足联欧洲联赛历史夺冠次数排行榜第一位,国际米兰、利物浦、尤文图斯、马德里竞技、托特纳姆热刺以3次夺冠并列排名第二位。
欧罗巴杯联赛阶段,搏洛尼亚主场迎战凯尔特人。
搏洛尼亚目前排名意甲第8位,表现尚可;上轮比赛主场负于佛罗伦萨,近四轮1胜1平2负,状态不稳。搏洛尼亚近十轮主场3胜3平4负,不败率高,尚有优势;期间场均入球1.2个,场均失球1.2个,攻击力不强,防守尚稳。
凯尔特人目前排名苏超第2位,表现较佳;上轮比赛客场战胜奥治历尼克,三轮连胜,状态火热。凯尔特人近十轮客场6胜4负,不败率高,客场尚有抗衡能力;期间场均入球1.6个,场均失球1.4个,攻击力强,防守不很稳定。
双方此前无交锋记录;本场比赛搏洛尼亚占据主场,数据给予其支持,力度合理;凯尔特人近期状态不俗,能否客场抢分?
【解锁内容包括:实力对比、球员伤停、数据解读、综合分析、赛果预期】

凯尔特人

